Ajou Vision 4.0 Global Campus

Notice
Notice

Total 1095건, 68/110

게시글 검색
Notice�> Notice
번호 분류 제목 파일 공지부서 공지마감일
공지 Outgoing
[공지] 2026-2학기 파견 교환 및 복수학위 3차모집 공고
공지 Outgoing 국제교류팀 2028-03-01 조회수 2314 첨부파일
국제교류팀 2028-03-01
공지 Outgoing
[공지] 2026-1학기 파견 교환학생 장학 선발자 발표(TE, GE, GC)
공지 Outgoing 국제교류팀 2027-12-01 조회수 4526
국제교류팀 2027-12-01
공지 Outgoing 국제교류팀 2030-06-30
425 Student Life
[On & Off Campus Residents] COVID 19 Prevention Information for Non-Chinese Students
Student Life 국제교류팀 2020-02-21 조회수 20084 첨부파일
국제교류팀 2020-02-21
424 Student Life
Special Entry Procedure and Mobile Self-diagnosis App Overview
Student Life 국제교류팀 2020-02-18 조회수 20351
국제교류팀 2020-02-18
423 Student Life
特别入境程序及手机移动设备自我诊断软件概要
Student Life 국제교류팀 2020-02-18 조회수 19469
국제교류팀 2020-02-18
422 Student Life
[URGENT OIA Announcement] Ajou University Foreign Student's Guide
Student Life 국제교류팀 2020-02-14 조회수 19915
국제교류팀 2020-02-14
421 Student Life
2020-1학기 학부 외국인 유학생 전공도우미(멘토) 모집
Student Life 국제화사업팀 2020-02-13 조회수 19357
국제화사업팀 2020-02-13
420 Student Life
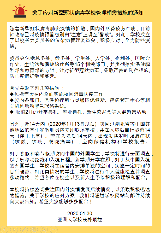
关于应对新型冠状病毒学校管理相关措施的通知
Student Life 국제교류팀 2020-02-06 조회수 19380 첨부파일
첨부파일
첨부파일
국제교류팀 2020-02-06
419 Student Life
AJOU UNIVERSITY'S CORONAVIRUS RESPONSE MEASURES
Student Life 국제교류팀 2020-02-29 조회수 19517
국제교류팀 2020-02-29
418 Outgoing 국제교류팀 2020-01-29
417 Student Life
国际合作处]关于防范新型冠状病毒的重要通知
Student Life 국제교류팀 2020-01-28 조회수 19207
국제교류팀 2020-01-28
416 Student Life
중국 우한 신종코로나바이러스 예방관련 안내
Student Life 국제교류팀 2020-01-28 조회수 20328
국제교류팀 2020-01-28